为深化校企合作、发挥优秀毕业生示范引领作用,官网特开设优秀毕业生简历专栏,集中展示优秀学子简历,覆盖各专业,全面呈现我院人才培养质量与就业竞争力。
一、计算机科学与技术专业
基本信息:男,21岁,沈阳工学院2026届本科
求职意向:后端开发工程师
实习经历:东软集团后端开发实习生
参与日本丰田金融系统迭代:完成数据库开发、后端逻辑补充、前后端联调、Junit单元测试与问题排查。
参与德国汽车导航系统迁移:负责代码迁移、英文会议对接、Docker+Jenkins环境部署、Python自动化测试。
核心技能:Java、SpringBoot/SpringCloud、MySQL、Redis、RabbitMQ、Docker、SpringAI、RAG
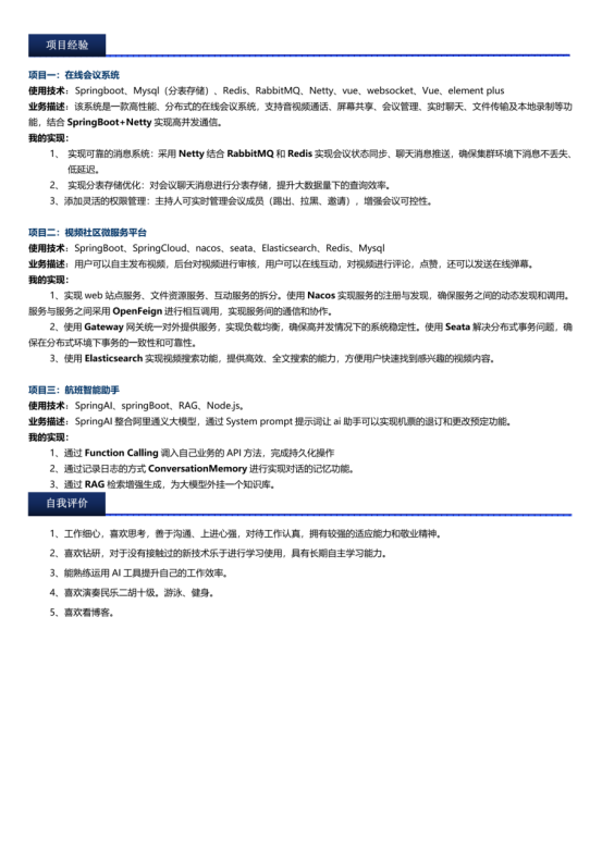
项目经验:在线会议系统、视频社区微服务平台、航班智能助手(SpringAI+RAG)
个人优势:国际化项目协作、英文沟通、微服务/高并发开发、自动化测试、日志分析与问题定位
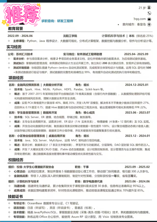
基本信息:男,21岁,沈阳工学院2026届本科,专业排名前25%
求职意向:研发工程师、软件测试工程师(意向城市:秦皇岛)
实习经历:苏州汇川技术软件测试工程师助理
参与需求分析、测试执行、缺陷管理,协助搭建Python+Jenkins自动化测试框架。
完成500+条测试数据验证,数据准确率达99%,独立执行200余次测试任务。
核心技能:Java、Python、SQL、Spark、Hive、大数据分析、自动化测试
项目经验:金融风控预测系统、学生宿舍管理系统、小区物业信息管理系统
证书与语言:OceanBase数据库专业认证;日语、英语、普通话流利
个人优势:大数据全流程开发、软件测试体系、项目组长经验、双外语能力

二、电气工程及其自动化专业
基本信息:男,2003.10,沈阳工学院2025届本科
求职意向:电气工程师、自动化工程师、PLC工程师
实习经历:宏启胜精密电子 电气工程师助理
协助电气系统设计、图纸绘制、设备安装与PLC现场调试。
核心技能:西门子S7-1200 PLC、EPLAN电气绘图、MCGS工控组态、STM32、AutoCAD
项目经验:机械手分拣系统
荣誉与实践:辽宁省大学生日语技能大赛一等奖;自动化实验室负责人、造梦空间科技社团社长
个人优势:PLC编程与通信、电气设计、设备调试、日语流利、团队管理能力突出

基本信息:男,2001.03,沈阳工学院2025届本科(专科:辽阳职业技术学院现代物流管理)
求职意向:电气工程师、PLC工程师、自动化运维工程师
工作经历:
沈阳中通吉:数据分析员,负责数据汇总、对比分析与PPT呈现。
沈阳百世:仓库管理储备干部,负责多品类仓储管理、出入库与库存优化。
核心技能:AutoCAD(持证)、STM32单片机、西门子S7-1200 PLC编程、PLC系统调试与故障排查
实践经历:沈阳工学院罗克韦尔实验室教学小助手,负责Logix 5000编程与设备调试
荣誉奖励:国家励志奖学金、三好学生、优秀团员、学习标兵
个人优势:跨专业复合背景、电气实操能力强、仓储与数据管理经验丰富、责任心强
三、人工智能专业
基本信息:女,25 岁,中共党员,沈阳工学院 2026 届本科,人工智能专业
求职意向:人工智能相关岗位
项目经验:卷积神经网络 VGG 模型手写汉字识别项目负责人、披萨店销售数据预测系统负责人,完成数据清洗、模型训练、界面开发与效果优化
核心技能:精通 Python、TensorFlow、PyTorch,熟练使用 VS Code,持有 OceanBase 数据库 V3 证书
荣誉与实践:信息杯 Python 编程设计比赛三等奖、AI 创意应用挑战赛校级三等奖,连续获校级奖学金、优秀共青团员、三好学生
个人优势:算法与模型开发能力强,项目全流程经验丰富,责任心与团队协作能力良好
四、自动化专业
基本信息:男,2002 年 12 月生,沈阳工学院 2026 届本科,自动化专业,专业排名前 10%
求职意向:电气 / 电子类相关岗位
实习经历:苏州智睿希尔智能科技有限公司,负责 3C 自动化设备组装、标定、调试及异常处理
竞赛与项目:辽宁省大学生创新创业挑战赛一等奖、辽宁省机器人大赛三等奖、机甲大师高校联盟赛三等奖,参与触觉反馈假肢、机器人开发
核心技能:熟练电路板焊接、万用表使用,掌握 TIA V16 PLC 编程、AutoCAD 电气绘图
荣誉与实践:校三等奖学金,擅长硬件排线、焊接、参数调试与设备装配
个人优势:专业成绩优异,竞赛与工程实操经验丰富,动手与问题解决能力突出
五、通信工程专业
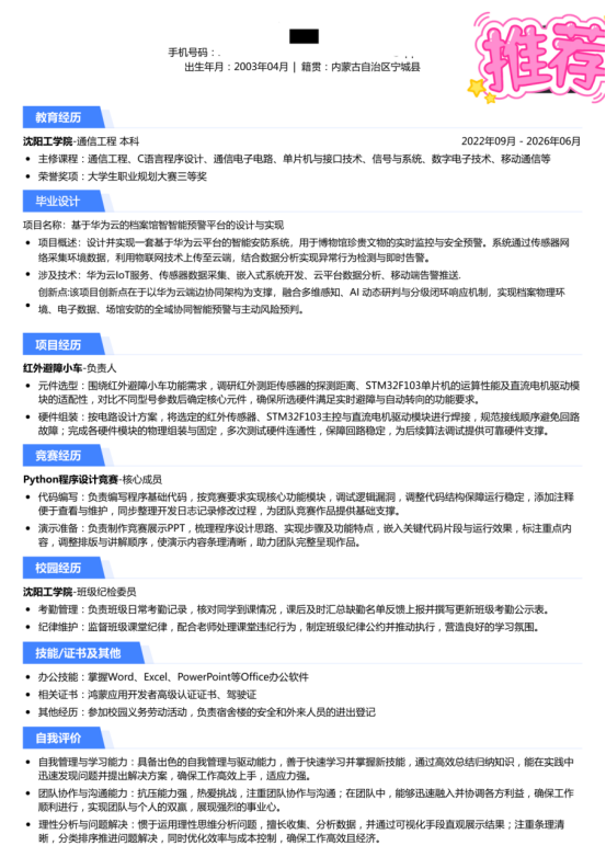
基本信息:男,2003 年 04 月生,内蒙古自治区宁城县人,沈阳工学院 2026 届本科,通信工程专业
求职意向:通信工程、物联网、嵌入式相关岗位
毕业设计:基于华为云的档案馆智能预警平台,实现云端监控、数据采集与智能预警
项目 / 竞赛经历:红外避障小车项目负责人,Python 程序设计竞赛核心成员,完成硬件选型、焊接、代码开发与调试
校园经历:班级纪检委员,负责考勤与课堂纪律管理
核心技能:熟练 Office 办公软件,持有鸿蒙应用开发者高级认证、驾驶证
个人优势:自我管理与学习能力强,抗压、理性分析、团队协作优秀
六、软件工程专业
基本信息:女,21 岁,沈阳工学院 2026 届本科,软件工程专业
求职意向:软件测试工程师
实习经历:沈阳东软睿道教育服务有限公司见习软件开发工程师,负责软件测试、数据库修改、功能与回归测试
校内实践:独立完成网上购物 BS 系统开发,弘志促学会办公室部长、副会长,统筹社团运营与志愿活动
核心技能:掌握 Java、C#、SQL Server,熟练 JMeter、Git,可独立编写测试用例与脚本,持有 OceanBase 数据库 V3 认证、HarmonyOS 高级认证、计算机二级证书
个人优势:熟悉测试全流程,认真负责,抗压与问题分析能力强

七、电子信息工程专业
基本信息:女,20 岁,辽宁省凌源市人,沈阳工学院 2026 届本科,电子信息工程专业
求职意向:十八所生产技术员、设备操作员
实习经历:美的旗下库卡中国实习,熟练机器人操控与编程,使用梅卡曼德 3D 视觉、海康 2D 视觉,参与自动化产线调试与试产
项目经历:Python 图像处理项目、STM32 单片机小车驱动项目
核心技能:熟练 Python、Keil5 编程,掌握 OpenCV、Pandas 等库,精通主流 AI 工具
其他经历:教育机构教学、招生推广、公益农副产品推广经验
个人优势:动手能力强,吃苦耐劳,性格开朗,善于沟通,学习适应力强
栏目说明
本专栏为学院官方就业推荐,信息均来自毕业生真实求职简历,用于企业选聘、在校生学习参考。
欢迎全院在校生对标优秀,明确职业目标,强化技能训练,全面提升求职竞争力。